随着2024年攻防演练周期延长的消息不断传出,各参与方将面临前所未有的挑战。面对强大的攻击队伍和日益严格的监管压力,防守单位必须提前进行全面而周密的准备和部署。为应对这一形势,亚信安全特别推出了为期三个月的MSS/SaaS短期订阅方案。该方案通过SaaS订阅或产品租赁加远程服务的方式,帮助客户解决防守技术服务资源的需求。这一方案不仅能有效增强防守能力,还能在预算有限的情况下提供灵活的解决方案。
能力组合一:EDR SaaS+7x24运营服务,帮助客户第一时间发现红队攻击线索,深度快速溯源攻击过程
防守方的核心任务是及时发现红队的攻击线索,进行有效拦截,并快速溯源攻击过程,最终向裁判提交报告。亚信安全的EDR SaaS具备强大的攻击检测和快速溯源能力,配合7x24小时的专家服务,堪称攻防演练中的完美利器。

方案价值
能力组合二:流量深度检测、边界拦截防御、MSS托管运营,帮助客户发现、分析、阻断红队攻击
当攻防演练中防守方缺乏检测和防御能力,或需要增加异构产品来增强对红队攻击的检测时,可以通过快速部署流量深度检测设备(TDA)来提升攻击发现能力。借助MSS运营服务,防守方可以对可疑告警进行快速分析和研判,最终输出研判结果,有效提升防御水平。

方案价值
MSS/SaaS业务 短期订阅方案
MSS通过远程加密运营通道进行运营,不增加客户的暴露面;
针对存量客户已经部署亚信安全产品,可以直接短期采购MSS运营服务;
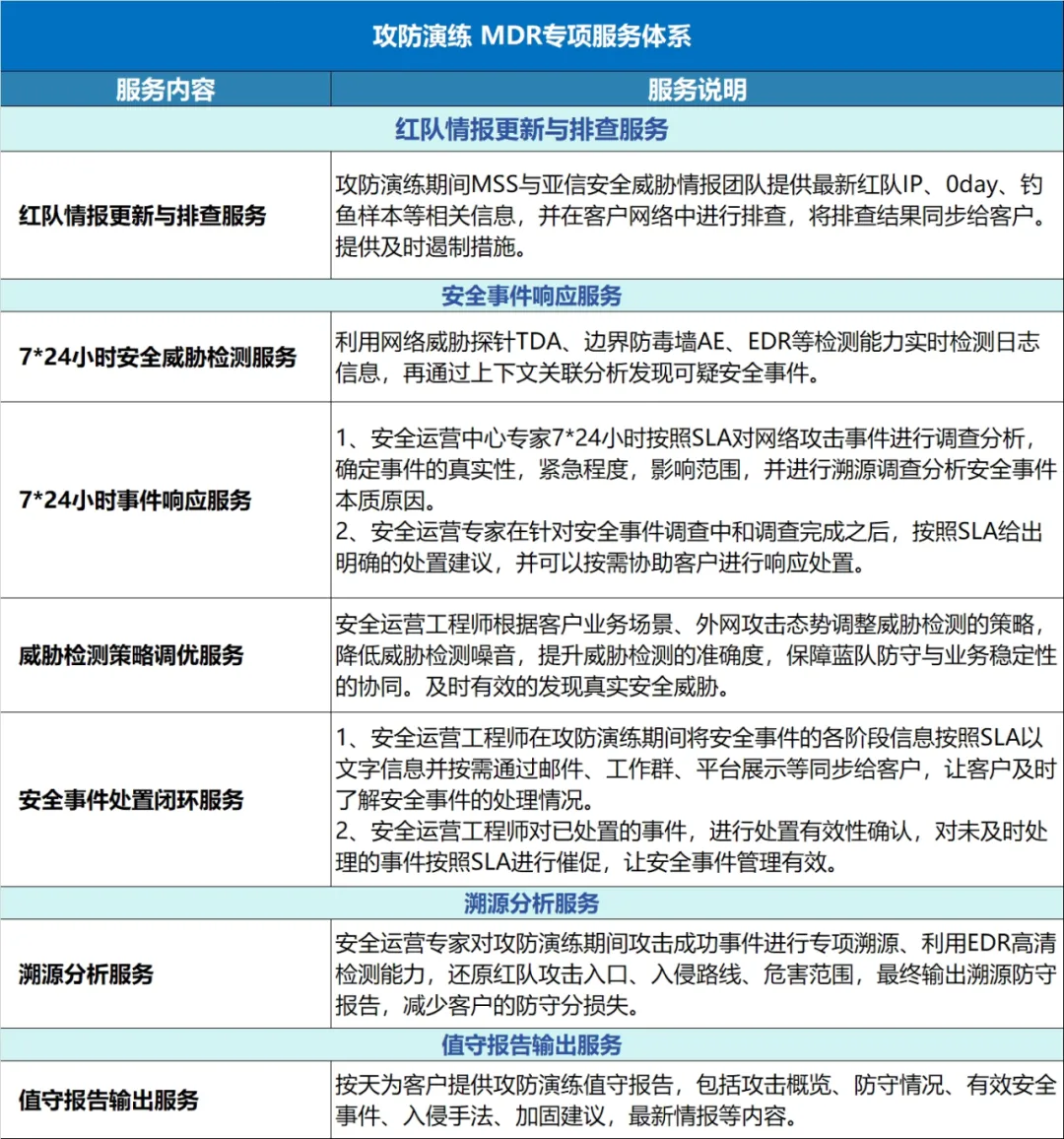
针对攻防演练场景,MSS服务做了针对性的调整,帮助客户从攻防演练防守方整体角度考虑,优化了服务内容。

MSS/SaaS短期定制服务问询申请

扫描二维码
开始您的专属服务